Many suppliers still employ designers or hire consultants that draw signs manually. With our software you can eliminate this cost by letting your clients or sales staff draw the signs in a modern, intelligent and user friendly web application.
Verifying compliancy with standards is a time consuming task. Without inhouse expertise the cost of consultants can be significant. Wingframe provides your company with next level quality assurance in the form of customizable grids, compliance reports and more.
Even the largest suppliers still receive sign orders in Excel documents or other “sketches”. With no standard way for clients to communicate which signs they need, human error and incorrect orders are a problem. Using Wingframe — suppliers, integrators, contractors and airports finally have a tool for placing and receiving orders in a streamlined manner.
Exactly how and where in the order process can your business save money using Wingframe? Please allow us a few minutes of your time to explain. If you're in a hurry, see summary at the bottom of the page.
With Wingframe both airports and suppliers can begin the ordering process by drawing signs in our user- & mobile-friendly editor.
Wingframe comes with collaboration tools for easy communication with your client/supplier. Create your quote using the material generated by Wingframe.
When the order is approved simply download the print files and send them to production. Wingframe provides standards compliant vector files for print, as well as grid files with measurements for verification.
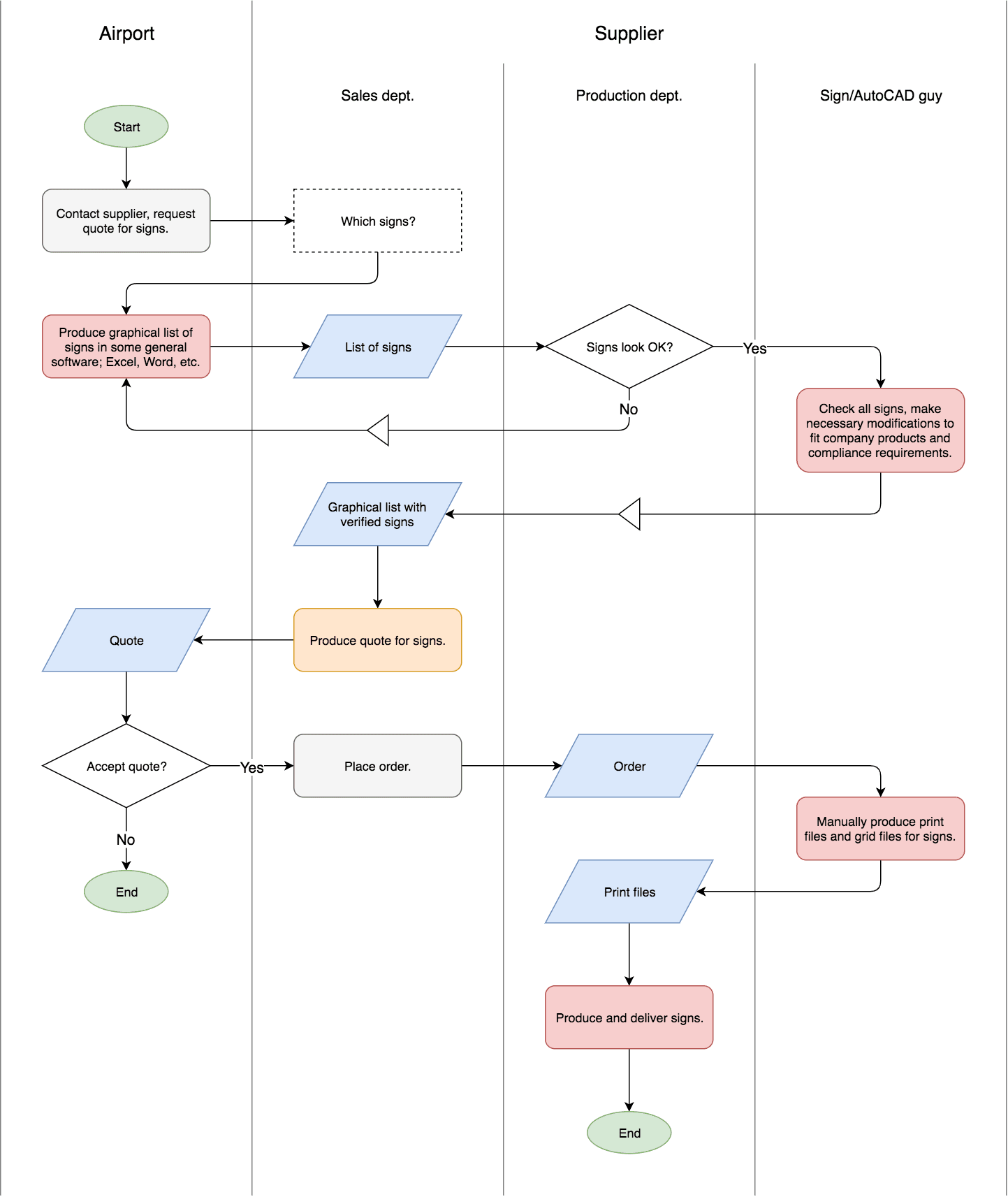
Exactly how and where in the order process can your business save money using Wingframe? This cross functional flow chart to the right displays a typical work flow between airports and suppliers for processing sign orders.
Press the button below to toggle the Wingframe flow chart, allowing you to compare the two and see the potential for improvement.

What's going on, what am I suppose to be seeing? If you don't have time for analysing/comparing the flow charts above, you can find the main reasons for using Wingframe in the list below.